Confidential Containers

Confidential Containers is an open-source community project focused on enabling cloud-native confidential computing by using Trusted Execution Environments (TEEs) to protect container workloads and the data they process.

Design overview

Confidential computing systems are defined by what runs inside the Trusted Execution Environment (TEE) and what remains outside it. In the Confidential Containers architecture, the TEE contains the workload pod and helper processes required to support it. Everything outside the TEE, including the hypervisor, other pods, and the control plane, is considered untrusted. This trust boundary is fundamental to how Confidential Containers protect workload confidentiality.

Kata Containers

Confidential Containers and Kata Containers are closely related, although the distinction between them is not always immediately clear. Kata Containers is an established open-source project that runs Kubernetes pods inside lightweight virtual machines. These VMs can, in turn, be executed within a TEE. In this Learning Path, the guest virtual machine is run inside an Arm CCA Realm, which you will later verify by inspecting kernel messages inside the guest.

This VM-based isolation model aligns well with the pod-centric design of Confidential Containers. However, while Kata Containers provide strong isolation, additional functionality is required to preserve confidentiality when the host environment is untrusted. These extensions are provided by the Confidential Containers project.

Image Pulling

In a standard Kata Containers deployment, container images are pulled on the worker node using a CRI runtime such as containerd. The images are then exposed to the guest VM via filesystem passthrough. This approach is not suitable for confidential workloads because container images are visible to the untrusted host. Confidential Containers address this limitation by pulling and unpacking container images inside the guest VM. To enable this, additional components such as image-rs are included in the guest root filesystem. These components go beyond traditional Kata deployments and are maintained in the Confidential Containers “guest components” repository.

On the host side, a nydus snapshotter intercepts the image pull process and redirects control to image-rs running inside the guest. The diagram below illustrates the interaction between containerd, the nydus snapshotter, and image-rs. Image Alt Text:Diagram showing the image pulling flow: containerd on the host communicates with nydus snapshotter, which redirects the pull request to image-rs running inside the guest VM to retrieve and unpack the container image securely alt-txtImage pulling flow

Attestation

Confidential Containers include components that enable attestation, a core requirement for confidential computing. Many guest operations depend on attestation. For example, before an encrypted container image can be unpacked, the guest must prove its identity and integrity to retrieve the decryption key.

Inside the guest, the Confidential Data Hub (CDH) and Attestation Agent (AA) manage attestation flows and secret handling. Like image pulling components, these services extend beyond traditional Kata deployments and are part of the Confidential Containers guest components repository.

The CDH and AA communicate with an external trusted service using the Key Broker Service (KBS) protocol. Confidential Containers provide Trustee as an attestation service and key management engine that verifies the guest Trusted Computing Base (TCB), evaluates attestation evidence, and releases secrets only when policy requirements are met.

The diagram below shows a simplified view of the attestation flow. Image Alt Text:Diagram showing the attestation flow: the Attestation Agent inside the guest VM communicates with Trustee services (KBS, AS, RVPS) on the host to verify the realm’s identity and retrieve secrets like decryption keys alt-txtAttestation flow

In this Learning Path, attestation is used to obtain the encryption key required to decrypt a container image. Learn more about how Trustee services are used to evaluate the trustworthiness of a CCA Realm and how attestation policy gates secrets release in the “Run an end-to-end Attestation with Arm CCA and Trustee” Learning Path.

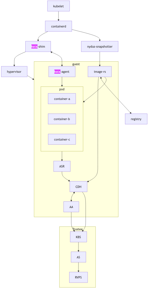
Full architecture overview

By combining Kata Containers, guest-side image pulling, and attestation and secret management, you arrive at the complete Confidential Containers architecture shown below:

Image Alt Text:Complete Confidential Containers architecture diagram showing the host environment with containerd, nydus snapshotter, and Trustee services, plus the guest VM running inside an Arm CCA Realm with the Attestation Agent, CDH, and image-rs components that enable secure container deployment alt-txtComplete Confidential Containers architecture

Both the Confidential Containers software stack and Trustee services are packaged as Docker containers. These can run on any suitable AArch64 or x86_64 development host. Because the confidential workload runs inside an Arm CCA Realm, this Learning Path uses the Arm Fixed Virtual Platform (FVP) along with the Arm CCA reference software stack to provide the required environment.

In the next section, you’ll run a confidential container using the components and architecture described here.

Back
Next